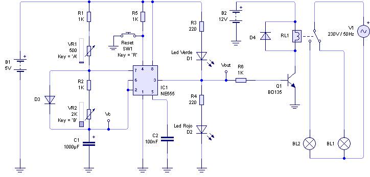
Circuito
En la figura se muestra el circuito del multivibrador donde se ha añadido un transistor a la salida para atacar a un relé de 12V mediante el cual controlamos un circuito de fuerza a 230V.
Funcionamiento
El condensador C1 está permanentemente cargándose y descargándose. Cuando se carga lo hace a través de R1 mientras que cuando se descarga lo hace a través de R2.
El condensador se carga hasta los 2/3 de la tensión de alimentación(Vcc). Llegados a este punto el condensador comienza a descargarse hasta 1/3 de la tensión de alimentación(Vcc). El proceso se repite permanentemente mientras el circuito esté alimentado.
Cuando el condensador se está cargando la salida del CI 555 está a nivel alto(12V) y el diodo led rojo se ilumina. 
Cuando el condensador se está descargando la salida del CI 555 está a nivel bajo(0V) y el diodo led verde se ilumina.
Cuando se mantiene pulsado el pulsador de "Reset" la tensión a la salida del CI 555 se anula: está a nivel bajo(0V) y el diodo led verde se ilumina.
Funcionamiento: Fichero en formato mp3 [2.523 KB]
Fórmulas
El tiempo que está a nivel alto(12V) se puede calcular con la siguiente fórmula:
T1 = (0,7/1000)*RT*CT
Donde:
T1 = Tiempo a nivel alto (seg)
RT = Resistencia de carga (KΩ)
CT = Condensador (microF)
El tiempo que está a nivel bajo(0V) se puede calcular con la siguiente fórmula:
T2 = (0,7/1000)*RT*CT
Donde:
T2 = Tiempo a nivel bajo (seg)
RT = Resistencia de descarga (KΩ) 
CT = Condensador (microF)

